足球 >> 【MOFU足球預測】串關過 (炫耀文)

12級
630人加入
1675人追蹤


昨晚的成績不知道可以來報牌嗎?
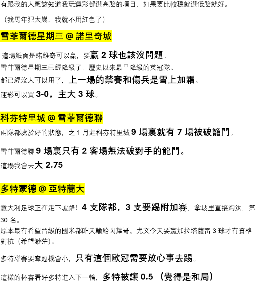
起碼信心回來了,還是在摸索最佳的方式打賽事,錯了就不要怪我就好 (只是分享我的看法)。

覺得要推薦的讓我知道!
2樓
[ 到最新回文 ]
2026-02-25 17:38:00
3樓
[ 到最新回文 ]
2026-02-25 17:39:42
羨慕
4樓
[ 到最新回文 ]
2026-02-25 17:40:33
5樓
[ 到最新回文 ]
2026-02-25 17:43:05
6樓
[ 到最新回文 ]
2026-02-25 17:59:13
恭喜
7樓
[ 到最新回文 ]
2026-02-25 19:12:31
支持
8樓
[ 到最新回文 ]
2026-02-25 19:17:41
9樓
[ 到最新回文 ]
2026-02-25 19:53:22
讚👍
10樓
[ 到最新回文 ]
2026-02-25 19:54:04
11樓
[ 到最新回文 ]
2026-02-25 20:24:34
12樓
[ 到最新回文 ]
2026-02-25 21:51:04
推 求救紅
13樓
12級


我們一起加油!
14樓
12級

再次感謝大家的支持(不好都沒噴我)。

真心希望大家一起贏起來。
15樓
[ 到最新回文 ]
2026-02-25 22:31:33
跟上!感謝分享
16樓
推高高
17樓
[ 到最新回文 ]
2026-02-25 22:39:31
感謝分享~
18樓
恭喜愛大收串子
19樓
[ 到最新回文 ]
2026-02-25 22:41:21
20樓
12級

這個你們自己選 (好想你們也可以一起贏錢!)
21樓
12級

22樓
[ 到最新回文 ]
2026-02-25 23:15:30
有主推嗎~
23樓
12級
22樓 希望轟八星 發表於2026-02-25 23:15:30

有主推嗎~


多特大分應該可以。
24樓
[ 到最新回文 ]
2026-02-25 23:38:48
23樓 爱尔文 發表於2026-02-25 23:20:45


多特大分應該可以。

雙進如何
25樓
[ 到最新回文 ]
2026-02-25 23:41:19
21樓 爱尔文 發表於2026-02-25 23:11:25


謝謝大大 供參考
26樓
12級

2026-02-25 23:55:05
24樓 運彩小神童. 發表於2026-02-25 23:38:48

雙進如何

可以。我看好多特大1.5衝啊!
回覆文章  ( 請先登入會員 )


© 玩運彩網路有限公司著作權所有,轉載或侵害必究。 ®「玩運彩及圖」、「莊家殺手」、「單場殺手」、「彩幣」、「噱幣」等,玩運彩網路有限公司已註冊商標,未獲書面同意,嚴禁盜用。 © 2026 法律顧問:漢英得力法律事務所 陳鎮宏律師

This site is protected by reCAPTCHA and the Google Privacy Policy and Terms of Service apply.